近日,四川省发改委发布的《关于进一步完善新型储能价格机制的通知》(川发改价格〔2025〕14号),明确2026年底前投运的用户侧储能项目,两年内新增容(需)量电费由全省统筹疏导,这也为工商业储能打开了“装机自由”的新空间。
据了解,容需量电费是用户按变压器容量或最大需量缴纳的固定费用,占工商业用户电费成本的15%-30%。在工商业储能投资领域,变压器容量不足导致项目无法落地的问题长期困扰着投资方与业主。而在用户侧储能的成本结构中,因设备增容而产生的容(需)量电费一直是企业难以承受之重。
此次四川发布的新规明确规定:对于2026年12月31日前投运的用户侧储能项目,投运后两年内新增的容(需)量电费将由全省统筹疏导,这意味着四川成为首个明确用户侧储能容量电费减免的省份,且力度空前(两年全免),企业在这两年内无需为储能设备的增容额外买单,相当于享受了两年的“电费假期”。以一座1MW/2MWh的用户侧储能电站为例,免收两年容需量电费可节省约60万-100万元,至少可以为储能项目成本减负20%以上。
新规具体规则包括:
容量电价:以储能设备专用变压器新增容量确定;
需量电价:以当月最大需量时刻的储能充电负荷为准,无数据时取相邻时刻平均值;
充电侧:独立储能充电时作为电力用户参与市场交易,且不承担输配电价及附加费,进一步降低购电成本;
放电侧:现货市场运行前,放电价格参照煤电合约价,并与分时电价联动,高峰时段收益显著提升。
事实上,四川此次政策并非孤立创新。
早在2024年,四川就发布了《促进新型储能积极健康发展通知》,简化了储能项目的并网流程。2025年年初,四川自贡市对经营性集中式充电设施实行“2030年底前免收容量电费”政策,成功推动了中国石油四川自贡销售分公司等企业建成多个示范项目。此次价格机制的创新,更是为储能项目提供了从“建设-并网-收益”的全链条支持。
值得注意的是,四川新规特别强调“用户侧储能”,直指数据中心、工商业园区等高耗能场景,这是因为四川作为清洁能源大省,四川的水电占比超过了80%,却长期面临丰水期弃水、枯水期缺电的“季节矛盾”。随着川渝共建项目加速推进和新能源装机激增,电网调峰压力陡增,所以四川此次出台新规并非孤立之举,而是与省内的能源结构及既有政策形成协同效应。
四川新规的本质,其实就是通过“降初始投资+拓收益渠道”的双轮驱动模式,重构工商业储能的经济模型,激活社会资本参与储能的积极性。如果这一政策在四川能够取得显著效果,不仅会加速本地储能项目的落地和实施,还会引发其他省份的效仿和跟进,这也将为全国破解工商业储能规模化难题提供一种“四川方案”。
值得注意的是,四川新规仅明确了两年豁免期,此后新增容需量电费如何分摊,尚未明确。业内人士指出,若两年后费用由用户自行承担,可能引发“政策断崖效应”。对此,四川省发改委相关人士透露,未来将通过“动态调整+市场化分摊”机制,探索将部分费用纳入输配电价或绿电溢价分摊,确保政策平稳过渡。
多个省份调整分时电价
据CESA储能应用分会产业数据库不完全统计,2024年,全国用户侧储能新增装机2.67GW/6.35GWh,容量占比5.79%,主要集中在江苏、浙江、广东等省份。其中,华东地区用户侧新增装机1.45GW/3.47GWh,容量超过全国用户侧的一半。而单独配置的工商业储能项目新增装机容量约占用户侧的八成,储充/光储充/分布式光伏配储/微电网等项目约占用户侧的两成。
对于用户侧储能电站来说,分时电价是决定其收益的主要因素。2024年,浙江、安徽、湖北、江苏、河南、甘肃、黑龙江、山东、云南等省份均调整了分时电价政策,全年平均峰谷价差在0.7元/kWh以上的省份超全国的四成,目前全国已经有28个省份可实现两充两放。
由于多地陆续设置了午间低谷/深谷时段,并制定了季节性电价,冬季和夏季大部分地区执行尖峰/深谷电价,全国平均峰谷价差普遍高于春秋季。跟2023年比,虽然2024 年各地峰谷价差整体有所减小,但储能系统成本下降较快,用户侧工商储整体收益向好。
其中,广东珠三角地区峰谷电价价差长期居国内首位(2025年3月达1.2843元/kWh),其分时电价设置双高峰(10-12点、14-19点),支持储能“谷充-峰放-平充-峰放”策略。以1MWh项目为例,两充两放模式下IRR可达15%,静态回收期约5.4年。
浙江曾因尖峰电价取消导致价差缩窄(2024年下降超20%),但通过优化充放策略(如结合午间光伏低价充电),仍可维持收益。上海则依托高负荷密度和电价机制,成为华东地区储能投资热点。
在西南与中部省份,贵州、湖南等地凭借工业用电需求增长和政策倾斜(如贵州支持风光制氢项目电价),峰谷价差突破1元/kWh,吸引储能项目布局,但需要注意当地工业负荷稳定性对实际收益的影响。
此外,海南作为岛屿微电网试点,储能需求来自供电稳定性;西藏则依赖光伏配套储能解决弃光问题,价差套利反而非核心收益来源。
数据中心储能将爆发
2024年以来,人工智能的发展速度之快超乎大多数人的想象,从AI助手逐渐渗透日常生活,到AI大模型深入自动驾驶、智能制造、医疗健康、金融、能源等各行各业,人工智能的快速发展推动了全球算力需求及数据中心项目的显著增长。
据中国信通院预测,在高、中、低三种方案下,2030年,我国数据中心用电量将超7000亿、4000亿和3000亿千瓦时。预计从2023-2030年,数据中心在全社会用电量中的占比可能从1.6%增长到5%左右。
2025年2月10日,工业和信息化部等八部门印发了《新型储能制造业高质量发展行动方案》,其中提到,拓展用户侧储能多元应用面向数据中心、智算中心、通信基站、工业园区、工商业企业、公路服务区等对供电可靠性、电能质量要求高和用电量大的用户,推动配置新型储能。
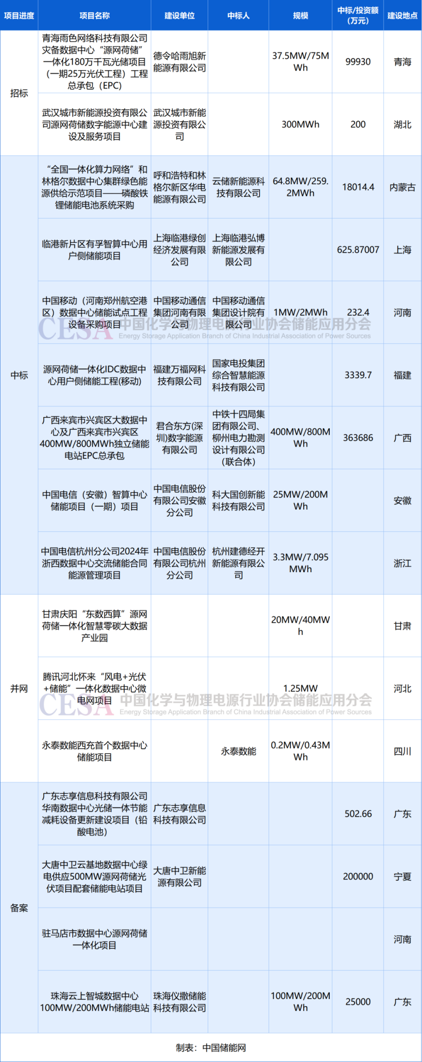
在AI算力需求带动下,越来越多的数据中心储能订单和招投标项目正浮出水面。据CESA储能应用分会产业数据库不完全统计,2024年以来,超1.8GWh数据中心/智算中心配储项目更新了动态,其中包括备案、并网、招标、中标项目,总投资金额超70亿元(部分项目含数据中心和光伏投资),分布在河南、广东、广西、湖北、青海、内蒙古等14个省市自治区。
2024年4月,云储新能源科技有限公司以1.8亿元的价格中标了“全国一体化算力网络”和林格尔数据中心集群绿色能源供给示范项目64.8MW/259.2MWh磷酸铁锂储能电池系统采购(含UPS不间断电源、冷却系统、环境监测、配电、消防、安防、照明、材料等),折合单价0.695元/Wh。该项目为呼和浩特和林格尔新区华电能源有限公司依托内蒙古枢纽和林格尔数据中心集群,开展的算电协同关键技术研究与应用示范。
2024年12月,中铁十四局集团有限公司和柳州电力勘测设计有限公司联合中标了广西来宾市兴宾区大数据中心及广西来宾市兴宾区400MW/800MWh独立储能电站EPC总承包,总金额高达36.3686亿元。
2025年2月,永泰数能成功交付“数字西充·城市超脑”储能项目,落地当地首个数据中心储能项目,保障超脑AI稳定运行。“数字西充·城市超脑”是科大讯飞助力四川省南充市西充县政府打造的智慧城市治理中枢,被认定为省级区域型数字化转型促进中心。永泰数能为其量身打造了储能解决方案,项目容量200kW/430kWh,配备2台Smart 215 L 智能液冷工商储系统,Smart 215 是永泰数能工商储经典产品,该产品采用 All in one 设计,高度集成锂电池、BMS、PCS、EMS等模块于一体,可提供削峰填谷、电网调频、电力扩容、备用电源等多种功能。
2025年2月,科大国创新能科技有限公司预中标了中国电信(安徽)智算中心储能项目(一期)项目,该项目建设规模25MW/200MWh,合作分成期10年,按照约定比例享受收益,预算为37399.98万元。
这些项目标志着储能正从“备用电源”进化为“算力基础设施的核心组件”。未来几年,西部“风光大基地+数据中心+储能”协同开发、东部“数据中心+源网荷储”模式也将陆续出现,数据中心储能将成为下一个爆发点。
表2024年以来追踪的数据中心配储项目

在海外,资本市场的反应更为直白。UPS行业以17%的年复合增长率逆势攀升,预计2027年市场规模将达到870亿美元,高盛分析师则用“数字时代的油田设备商”来形容数据中心储能这个突然爆发的赛道。
目前,美国数据中心储能的发展已经走在全球前列,如特斯拉的Megapack电池储能系统已被应用于多个大型数据中心,包括谷歌、亚马逊、微软等大型云计算企业已承诺100%使用可再生能源,并正在探索数据中心与储能系统的智能耦合,以削峰填谷,提高能源利用率。
美国特朗普政府也在近期宣布与软银、OpenAI和甲骨文合作开发一个价值1000亿美元的人工智能数据中心,并计划将投资扩大到“至少”5000亿美元。该项目的一部分预计将由SB Energy(软银的子公司)开发的太阳能和储能系统供电。
据国际能源署估算,2022年美国数据中心用电量约2000亿千瓦时,约占美国用电量的4.5%,2026年将增至2600亿千瓦时,占比提高至约6%,2023~2026年的年均增速为6.8%。美国电力研究所(Electric Power Research Institute)表示,随着各大科技公司投入资金扩建计算中心,到2030年底时,美国数据中心的用电量可能翻倍,将占总发电量的9%。太阳能、风能、核能等清洁能源被视为缓解AI能源需求的主要方式。
2025年,海外工商储将增长100%以上
相较于国内工商业储能主要依靠分时电价峰谷套利,海外的微电网、光储充、工商业储能场景的应用更加多样化,且难以标准化,这也给中国储能企业出海带来了很多机会。
2024年,比亚迪、阳光电源、奇点能源、精控能源、大秦数能、特隆美储能等一大批工商业储能企业纷纷加快出海步伐,部分工商储企业海外营收甚至占比超过50%。多家工商业储能企业预计2025年海外工商储将迎来增速100%以上的增长,欧洲、北美等地区将是公司重点拓展的目标。
与过去以户储为主不同,2024年,欧洲大型储能(大储)项目装机量首次超越户用储能,成为市场增长的主要驱动力。按照欧盟提出的“Fit for 55” 计划和 “RepowerEU” 计划,目标到 2030 年可再生能源发电量达到 40% 以上并进一步提升至 45%。
在地缘政治和极端天气导致的能源短缺危机中,欧洲电价飙升,对欧洲制造业带来了严重且直接的负面影响,随着欧洲制造业企业的能源支出急剧增加,生产成本随之攀升。数据显示,2024 年德国工业用电成本同比上涨42%,企业利润空间被大幅压缩,欧洲能源密集型产业正面临前所未有的成本压力。
由于大型化、工商业储能能够更好地匹配可再生能源的大规模消纳、降低能源成本、增强能源运营弹性,因此在欧洲能源转型大趋势中,需求日益迫切。据CESA储能应用分会产业数据库不完全统计,2024年德国工商储和大储新增装机规模较之2023年均有所上升。2024年,德国工商储新增装机240MWh,同比上涨19.3%,市场占比4.21%。尽管规模尚小,但随着工商储经济效益的提升和监管条件的改善,未来几年德国工商储装机量有望大幅提升。
同时,欧盟出台了《能源储存建议》政策,旨在大规模促进能源储存技术的部署,以支持可再生能源的集成和电网的灵活性,并提供了全面的政策监管框架,支持储能电网整合,提高新能源供给稳定性,减少可再生能源的削减,这为工商业储能系统的发展营造了良好环境。
欧洲各国政府也通过制定一系列激励政策,例如税收减免、提供补贴等,促进储能技术的发展和应用。总体来看,欧洲市场在政策导向、电价波动及技术迭代等因素共同推动下,正从户用主导转向大型化、工商业化发展,据彭博新能源财经(BloombergNEF)预测,到2030年,欧洲累计工商业储能项目将从2020年的0.7GW增加到8.8GW。
能为多应用场景提供定制化方案的企业更有优势
值得注意的是,目前中国储能企业出海仍面临诸多挑战,这些挑战涵盖了技术、市场、政策、文化等多个维度。
首先,技术标准和规范的差异要求企业必须适应目标市场的规定,包括电压频率、电网接入标准等技术适配性问题,可能需要企业对产品进行重新设计或调整。
其次,市场准入壁垒和保护主义政策,如高额关税、配额限制等非关税壁垒,以及耗时的认证和合规程序,都是企业必须面对的障碍。
其三,供应链管理的复杂性和品牌市场营销的策略选择,以及环境保护和社会责任的遵守,这些都是出海企业需要考虑的因素。
此外,由于工商业储能的应用场景非常分散,包括工厂、商场、数据中心等,每个场景的需求各不相同。未来,能够针对多种复杂应用场景提供定制化解决方案的工商业储能企业将更有竞争优势。